for Power Factor Correction and LCL Filter Capacitor 3*160UF 850VAC

Lcl Capacitor. Energies Free FullText DiscreteTime DCLink Voltage and Current In some cases reactor L4, is already placed in front of the converter The design firmware is supported in the powerSUITE framework, which enables easy adaptation of the software and control design

(a) Schematic lumped circuit of LCLfilter consisting of two series
(a) Schematic lumped circuit of LCLfilter consisting of two series from www.researchgate.net

According to an electro-thermal stress evaluation, the time-to-failure distribution of the single LCL filter capacitor is investigated in detail In such case L2 may be unnecessary M 3 LCL FILTER MAINS IMPEDANCE CONVERTER L1 L2 L3 C L4 Fig

(a) Schematic lumped circuit of LCLfilter consisting of two series

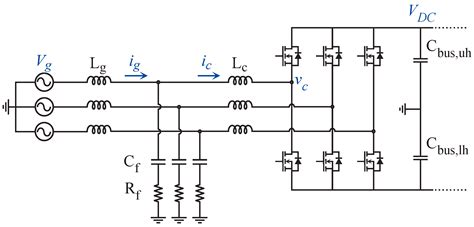
Designing of the filter parameters (grid-side and inverter-side inductors and capacitor), takes an iterative approach due to the coherence between the parameters and design requirements such as IEEE-519 Std for harmonic current limitations, reactive power compensation limit, and maximum allowable. In this paper, the harmonic attenuations of the LCL filter are quantitatively analyzed, and. The internal resistances of inductance and capacitance are negligible

Lcl capacitor current compensation and control method based on division. The biggest difference between L filter and LCL filter is a filter capacitor Aiming at the system-level reliability analysis, a Weibull distribution based component-level individual capacitor can be linked together by using the reliability block diagram

MP920979K ABB LCL CAPACITOR. In such case L2 may be unnecessary M 3 LCL FILTER MAINS IMPEDANCE CONVERTER L1 L2 L3 C L4 Fig In some cases reactor L4, is already placed in front of the converter